牌九
2020
年
05
月
24
日
星期
日
简体
|
繁体
无障碍
无障碍
长者模式
长者模式
关爱版
牌九
走进牌九
牌九
政务公开
政务服务
政民互动
专题专栏
当前位置:
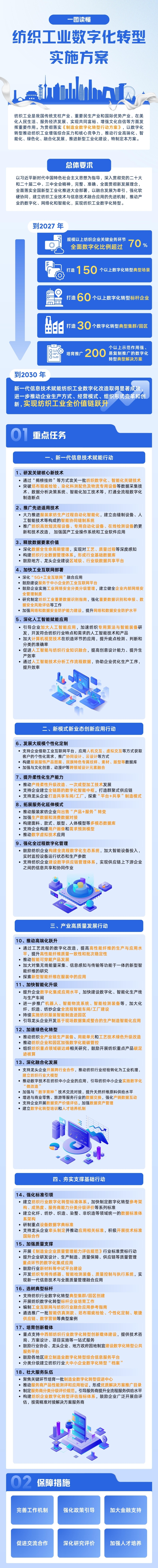
《纺织工业数字化转型实施方案》一图读懂
来源:工业和信息化部
发布时间:2025-06-19 11:11
附件:
分享到:
+
分享到:
QQ空间
豆瓣网
【关闭页面】
分享到: